首页
机构
公司简介
公司管理层
组织结构图
企业文化
机构资质
服务项目
理化检验
无损检测
技术服务
技术评价
人员培训
理化人员培训
计量人员培训
无损检测培训
其他培训
技术园地
论文
检测案例
学会园地
工作动态
学术交流
会员圆桌
人才招聘
关于人才
需求信息
联系我们
联系方式
电子地图
在线留言中心
培训报名
您的位置:
首页
>>
人员培训
>>
无损检测培训
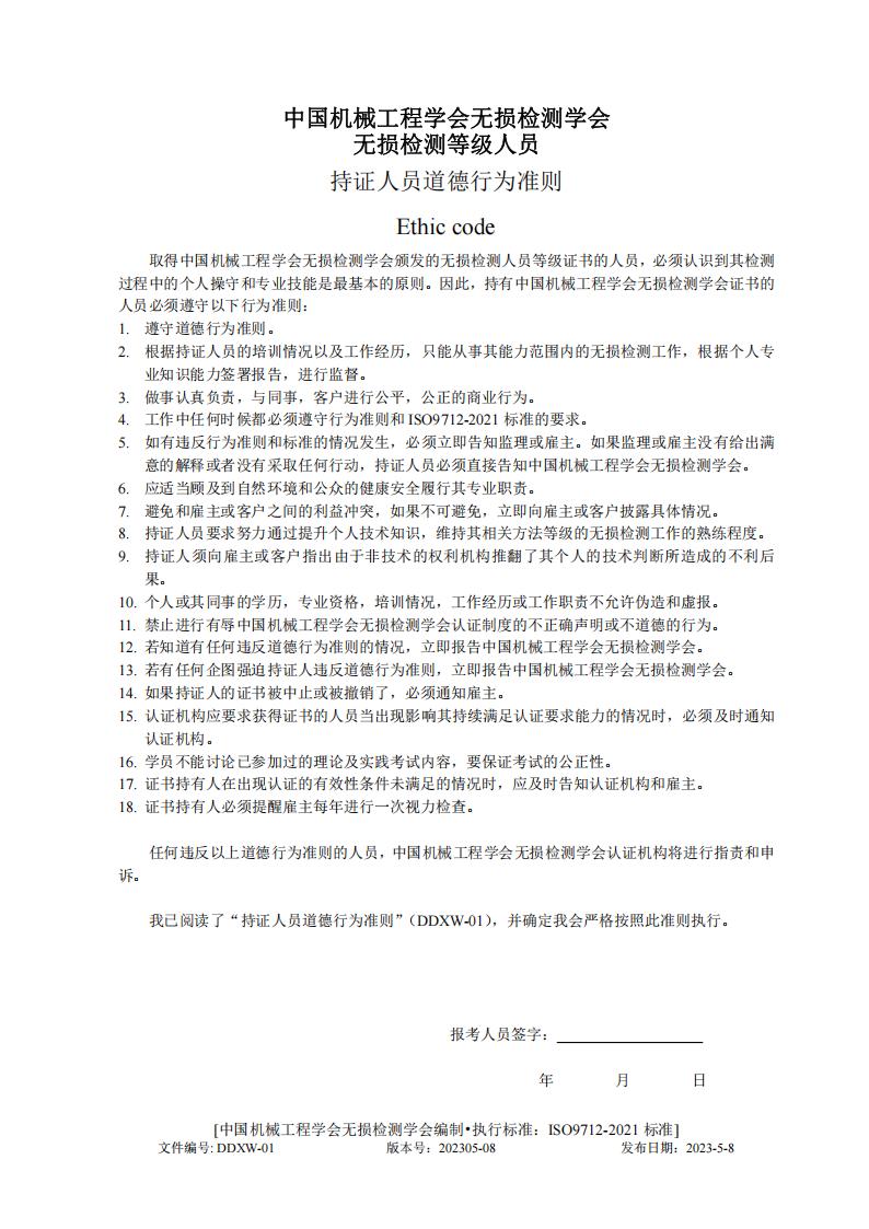
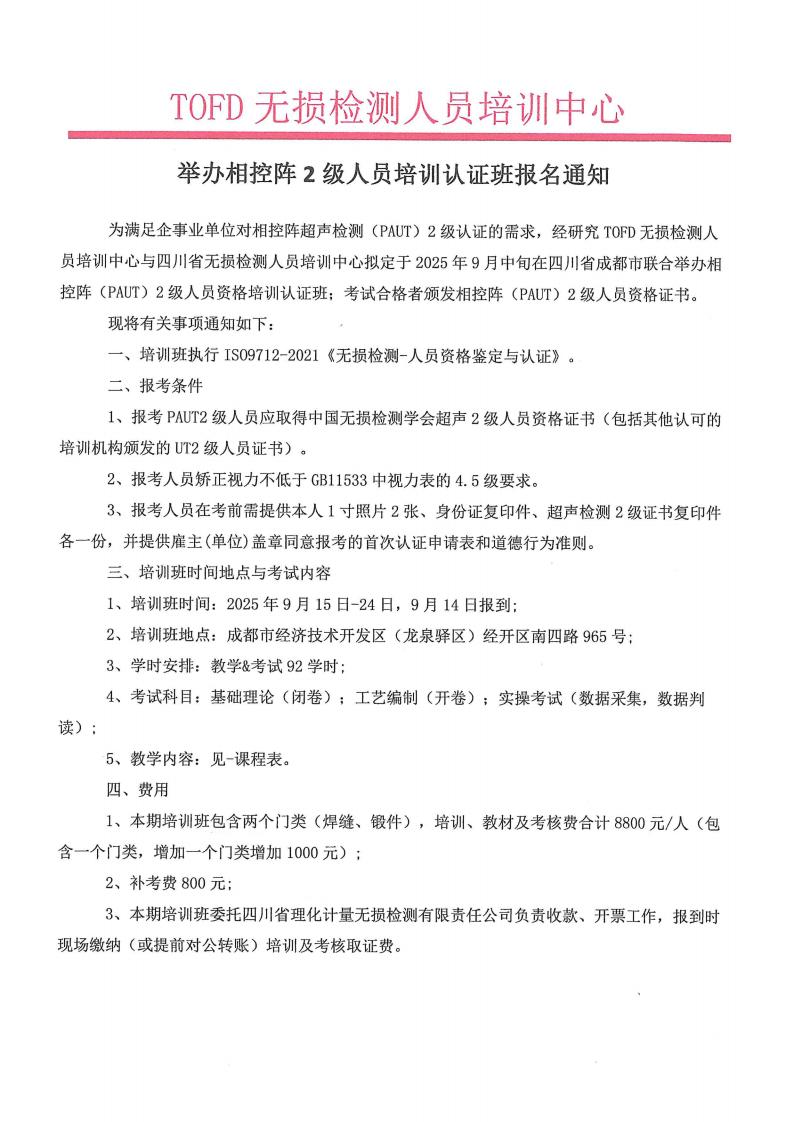
举办相控阵2级人员培训认证班报名通知
信息来源:四川理化计量无损检测有限责任公司 ‖ 发稿作者:管理员 ‖ 发布时间:2025年7月31日 ‖ 查看1366次 ‖
举办相控阵2级人员培训认证班报名通知
上一篇:
关于举办2025年7-9月四川省机械行业无损检测1级和2级人员资格取证及考试换证的通知
下一篇:
关于举办目视检测人员培训活动的通知
返回顶部↑
蜀ICP备14027197号
版权所有 四川省理化计量无损检测有限责任公司
Copyright Right©2008-2013 Ningzhi.Net Powered
By:Nzcms v3.08.01
1973